Frequently Asked Questions

Voicemail Guide

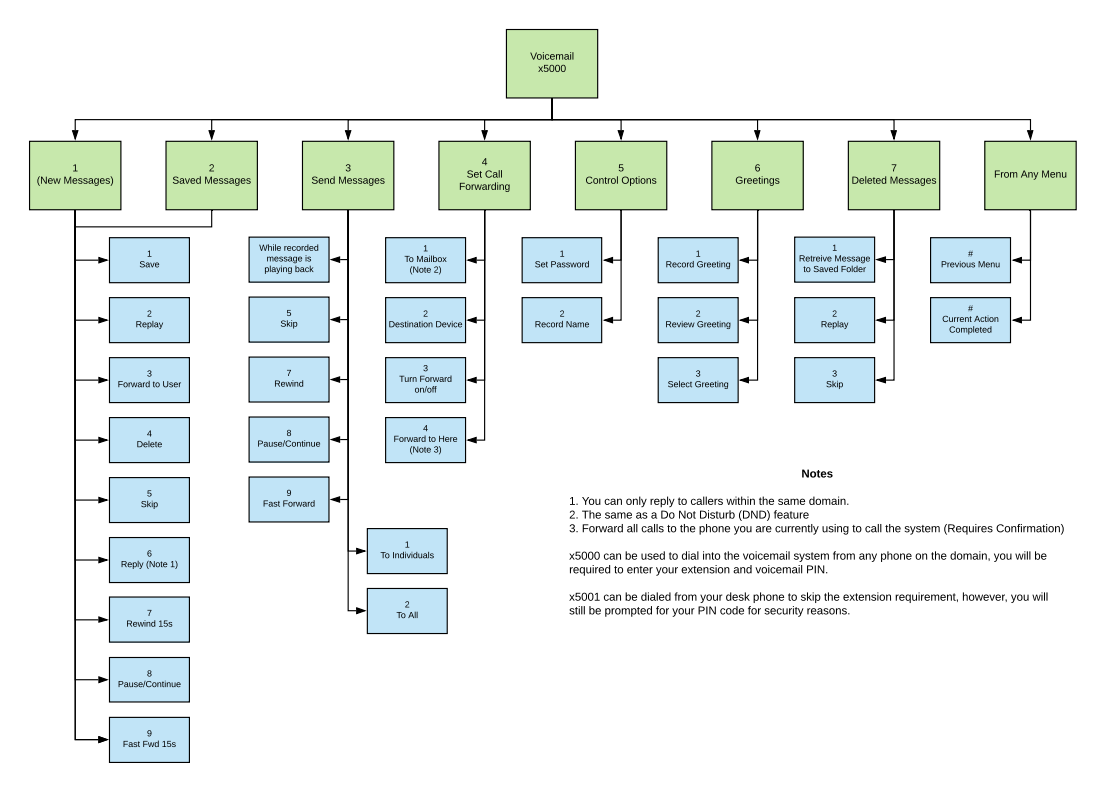
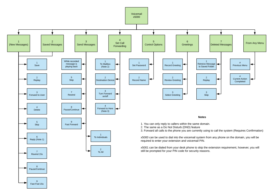
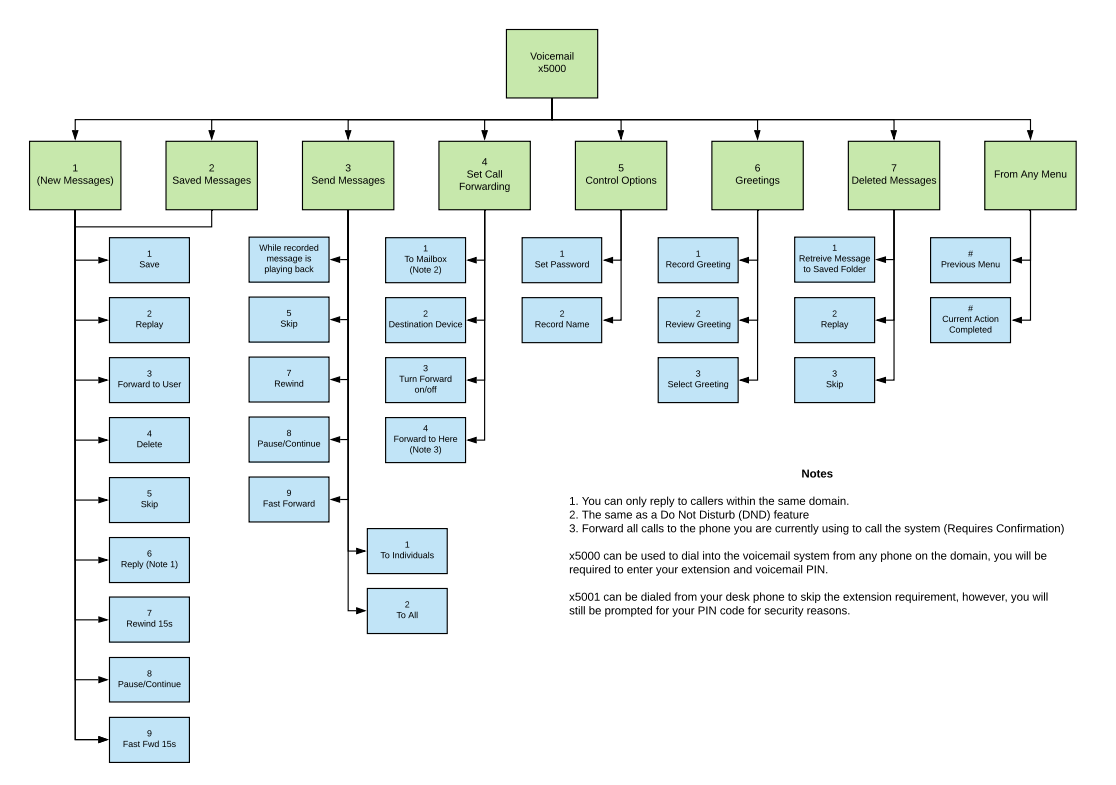
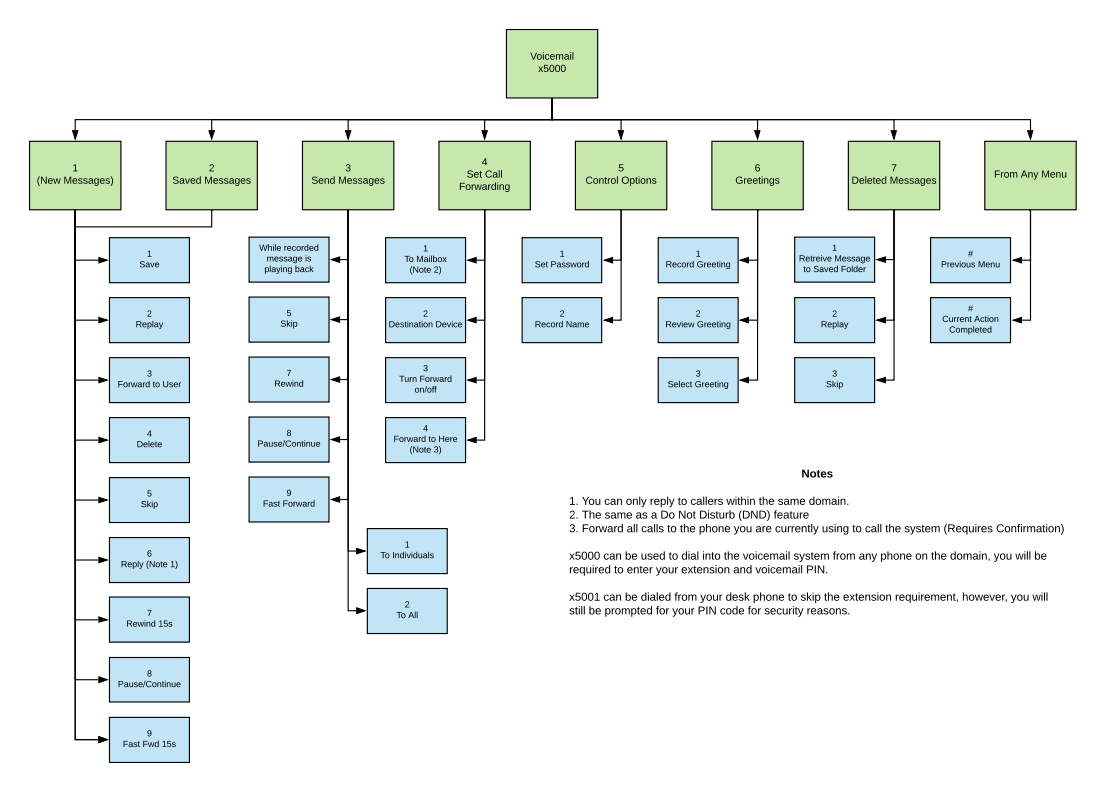
This is the Guide for how to navigate Voicemail Messages.
Please do memorize your Voicemail PIN Number for access via the Physical Phone or Web Phone.
You could also save as note in Bitwarden.
To see a Guide on how to navigate Voicemail via the Portal, please refer to: Voicemail Messages.

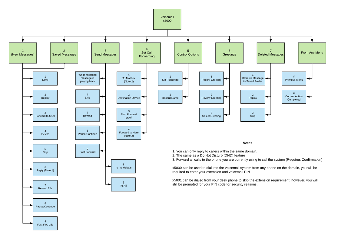
NVG Communications has multiple ways for you to listen to your Voicemail Messages and access Voicemail Inbox.

To access your Voicemails via Portal, please refer to Portal Guide.

Desk Phone

To access your Voicemail Inbox via Desk Phone you may do the following:

  • Press the Envelope button on your Desk Phone
  • Dial 5001
  • Dial *98

Once you access your Voicemail Inbox you will be asked for Voicemail PIN code. Please enter the PIN number you have created during the Welcome process and Portal setup.
You will hear the message: Please enter your password followed by the pound key.
Example: 2580#.

After accessing you will hear a message stating the amount of Messages:
You have X new messages and X saved messages.

When you receive a Voicemail the Phone will flash to notify you of waiting message.

Web Phone and Mobile App


To access your Voicemail Inbox via Web Phone or Mobile App you may do the following:

  • Press the Envelope button on your Desk Phone
  • Dial 5001
  • Dial *98

image

After you Tap on the Message you will have additional options to either save, call back, forward to another extension Inbox or delete as well as Play the Message.
Note: Voicemails can have Transcripts.
Please reach out to us as additional charges may apply.

Voicemail Options


image


How to change Voicemail PIN (Password)


On the right hand side you will see your name.
Click on it and a drop-down menu will appear.
Select Profile.

image

Scroll down until you see: Change Voicemail PIN section.

Enter 4 to 8 digits.
image

IMPORTANT:
Do not use the following PIN numbers:

1234, 4321, 1231, 12345, 54321, 123456, 654321, 0000, 1111, 2222, 3333, 4444, 5555, 6666, 7777, 8888, 9999, 00000, 11111, 22222, 33333, 44444, 55555, 66666, 77777, 88888, 99999, 000000, 111111, 222222, 333333, 444444, 555555, 666666, 777777, 888888, 999999.


 Last updated 01/16/2023 6:53 pm

Please Wait!

Please wait... it will take a second!